Thingiverse
COVID-19 Respirator with Activated Carbon Filter & Exhalation Valve by adamariffin
by Thingiverse
Last crawled date: 5 years, 8 months ago
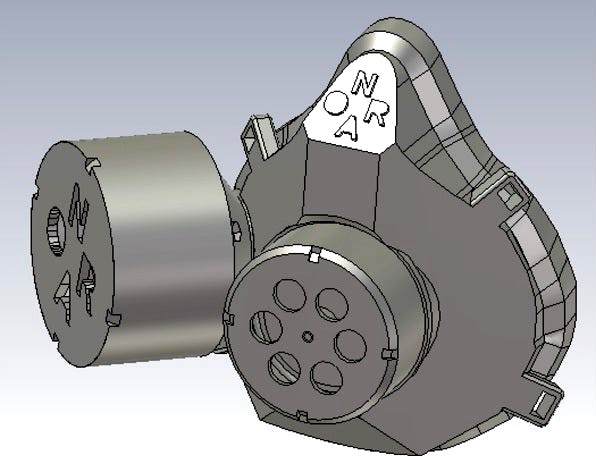
Due to a shortage of respirators in the face of COVID-19, I designed the NORA (Novel coronavirus, ORganic-compound, and Asbestos) respirator. It uses a NORA filter. The original NORA filter is for use with 3M 6000 and 7000 series respirators, and can be found here: https://www.thingiverse.com/thing:4243369
To assemble the filter, you will need to consult this Instructable: https://www.instructables.com/id/3D-Printed-Activated-Carbon-P100-3M-Respirator-Fil/
This respirator design is intended to be printed in PETG (PLA is alright, but barely durable enough). ABS is not recommended due to warping, which could compromise the exhalation valve seal. No supports are required. Please refer to the breakdown picture for orientation of parts on the print bed. PRINT ON A PERFECTLY SMOOTH BED or your valve won't seal. No blue painter's tape or textured print beds.
If the PETG sticks too hard to the bed, pry at the valve with a flat blade screwdriver using a rubber eraser as a fulcrum. I have had no issues this way. Freeze spray may help a little.
The design has a channel for the fitment of sealing material. You can print this out of TPU (10mm wide, 20-25mm high) or purchase a gel sheet or foam cord stock (closed cell preferred) . The gel sheet could be a 1cm thick motorcycle gel seat pad cut into strips, with separate strips joined with diagonal cuts. My Amazon purchase: https://www.amazon.com/gp/product/B07W64VD8N
The activated carbon in the NORA filter is intended to reduce exposure to volatile organic compounds, bacteria, and viruses. There is also a P100/HEPA membrane in the filter that blocks 0.3 micron particles.
There is a fully functional exhalation valve in this design, which requires a spring from a ball-point pen. The spring should be cut to 6.5 - 7.0 mm to allow easy exhalation, and seal the valve completely during inhalation. To improve sealing, a small amount of moisturizer containing glycerin can be applied to the valve mating surfaces. If your valve is not sealing properly, check the integrity of the mating surfaces - they should be perfectly flat.
Required are 40mm long M3 bolts and corresponding nuts. My Amazon purchases:
"M3-0.5x40mm Socket Head Cap Bolts Screws, 304 Stainless Steel 18-8, Allen Socket Drive, Fully Machine Thread, Bright Finish, 50 pcs by Eastlo Fastener" and "uxcell a16033100ux0563 M3 Carbon Steel Grade 8 Hexagon Hex Nut Black Carbon Steel (Pack of 100)"
Please give me feedback in the comments. I have made it successfully, but would like to hear of any build issues you may have. Crank it out and distribute to the vulnerable without access to store-bought respirators.
To assemble the filter, you will need to consult this Instructable: https://www.instructables.com/id/3D-Printed-Activated-Carbon-P100-3M-Respirator-Fil/
This respirator design is intended to be printed in PETG (PLA is alright, but barely durable enough). ABS is not recommended due to warping, which could compromise the exhalation valve seal. No supports are required. Please refer to the breakdown picture for orientation of parts on the print bed. PRINT ON A PERFECTLY SMOOTH BED or your valve won't seal. No blue painter's tape or textured print beds.
If the PETG sticks too hard to the bed, pry at the valve with a flat blade screwdriver using a rubber eraser as a fulcrum. I have had no issues this way. Freeze spray may help a little.
The design has a channel for the fitment of sealing material. You can print this out of TPU (10mm wide, 20-25mm high) or purchase a gel sheet or foam cord stock (closed cell preferred) . The gel sheet could be a 1cm thick motorcycle gel seat pad cut into strips, with separate strips joined with diagonal cuts. My Amazon purchase: https://www.amazon.com/gp/product/B07W64VD8N
The activated carbon in the NORA filter is intended to reduce exposure to volatile organic compounds, bacteria, and viruses. There is also a P100/HEPA membrane in the filter that blocks 0.3 micron particles.
There is a fully functional exhalation valve in this design, which requires a spring from a ball-point pen. The spring should be cut to 6.5 - 7.0 mm to allow easy exhalation, and seal the valve completely during inhalation. To improve sealing, a small amount of moisturizer containing glycerin can be applied to the valve mating surfaces. If your valve is not sealing properly, check the integrity of the mating surfaces - they should be perfectly flat.
Required are 40mm long M3 bolts and corresponding nuts. My Amazon purchases:
"M3-0.5x40mm Socket Head Cap Bolts Screws, 304 Stainless Steel 18-8, Allen Socket Drive, Fully Machine Thread, Bright Finish, 50 pcs by Eastlo Fastener" and "uxcell a16033100ux0563 M3 Carbon Steel Grade 8 Hexagon Hex Nut Black Carbon Steel (Pack of 100)"
Please give me feedback in the comments. I have made it successfully, but would like to hear of any build issues you may have. Crank it out and distribute to the vulnerable without access to store-bought respirators.
