Thingiverse
~600:1 planetary gearbox
by Thingiverse
Last crawled date: 5 years, 9 months ago
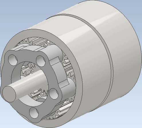
Here is a small planetary gearbox that I made.
Print:
-5 planetary gears.
-1 Sun Gear_1.
-1 Sun gear_2
-1 Front plate.
-1 backplate.
-1 Ring gear_1.
-1 Ring gear_2.
Hardware:
10 m3 bolts.
1 22mm bearing.
Post-processing:
-Remove custom support between gears.
Assembly:
Assembling this gearbox is quite hard.
1) Take the planetary gears and put them into the ring gears with the marks on the top of the planetary gears facing the center.
2) take the front plate and lightly bolt it in place keeping the mark on the planetary gears facing the center.
3) Take sun gear_1 and push it into place from the top keeping the marks on the planetary gears facing the center.
4) Take Sun gear_2 and push it in from the bottom.
5) Put on the backplate and install the bearing.
Print:
-5 planetary gears.
-1 Sun Gear_1.
-1 Sun gear_2
-1 Front plate.
-1 backplate.
-1 Ring gear_1.
-1 Ring gear_2.
Hardware:
10 m3 bolts.
1 22mm bearing.
Post-processing:
-Remove custom support between gears.
Assembly:
Assembling this gearbox is quite hard.
1) Take the planetary gears and put them into the ring gears with the marks on the top of the planetary gears facing the center.
2) take the front plate and lightly bolt it in place keeping the mark on the planetary gears facing the center.
3) Take sun gear_1 and push it into place from the top keeping the marks on the planetary gears facing the center.
4) Take Sun gear_2 and push it in from the bottom.
5) Put on the backplate and install the bearing.
