Thingiverse
4x20 LCD + Encoder casing + mount by ERDesigns
by Thingiverse
Last crawled date: 4 years, 11 months ago
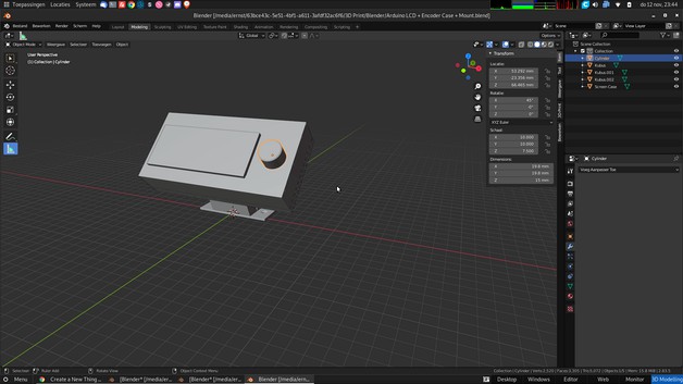
I created this case for a 20*4 lcd and a rotary encoder. I connected this to my arduino, for use in my LACK casing for my ender 3 pro.
The screen case and the back of the case click together and need no screws. It has a tight fit that will hold the case together.
The screen case and the back of the case click together and need no screws. It has a tight fit that will hold the case together.
